Application of Numerical Computation of Partial Differential Equations in Interactive Design of Virtual Reality Media
und
15. Juli 2022
Über diesen Artikel
Online veröffentlicht: 15. Juli 2022
Seitenbereich: 1561 - 1572
Eingereicht: 18. Apr. 2022
Akzeptiert: 09. Juni 2022
DOI: https://doi.org/10.2478/amns.2022.2.0146
Schlüsselwörter
© 2023 Shanrong Pan et al., published by Sciendo
This work is licensed under the Creative Commons Attribution 4.0 International License.
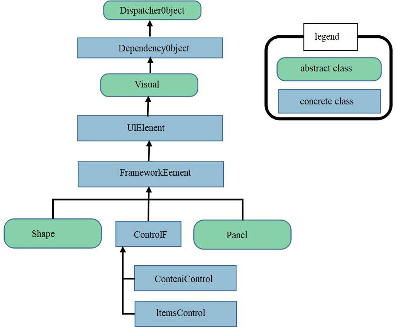
Figure 1

Figure 2

Figure 3

Figure 4

Figure 5

