Study on the International Promotion Path of Fujian’s Intercultural Communication Strategy under the Belt and Road Framework Based on Big Data
and
Mar 17, 2025
About this article
Published Online: Mar 17, 2025
Received: Oct 16, 2024
Accepted: Feb 10, 2025
DOI: https://doi.org/10.2478/amns-2025-0158
Keywords
© 2025 Yan Zhuang et al., published by Sciendo
This work is licensed under the Creative Commons Attribution 4.0 International License.
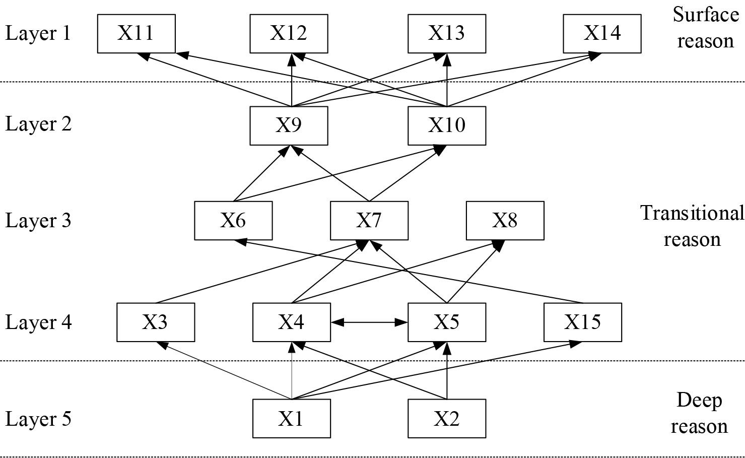
Figure 1.

Figure 1.

DEMATEL calculation index value
| Influence degree (D) | Influenced degree (C) | Center degree (D+C) | Center degree rank | Reason degree (D-C) | Factor attribute | |
| X1 | 1.32 | 0.17 | 1.49 | 6 | 1.15 | Reason |
| X2 | 1.51 | 0.18 | 1.69 | 4 | 1.33 | Reason |
| X3 | 0.84 | 0.26 | 1.10 | 10 | 0.58 | Reason |
| X4 | 0.73 | 0.24 | 0.97 | 11 | 0.49 | Reason |
| X5 | 0.54 | 0.38 | 0.92 | 13 | 0.16 | Reason |
| X6 | 0.42 | 1.00 | 1.42 | 7 | -0.58 | Result |
| X7 | 0.97 | 0.55 | 1.52 | 5 | 0.42 | Reason |
| X8 | 0.52 | 0.63 | 1.15 | 9 | -0.11 | Reason |
| X9 | 0.42 | 0.96 | 1.38 | 8 | -0.54 | Result |
| X10 | 0.56 | 1.18 | 1.74 | 3 | -0.62 | Result |
| X11 | 0.42 | 1.39 | 1.81 | 1 | -0.97 | Result |
| X12 | 0.48 | 1.28 | 1.76 | 2 | -0.80 | Result |
| X13 | 0.11 | 0.39 | 0.50 | 15 | -0.28 | Result |
| X14 | 0.29 | 0.64 | 0.93 | 12 | -0.35 | Result |
| X15 | 0.48 | 0.36 | 0.84 | 14 | 0.12 | Reason |
Comprehensive influence matrix D
| X1 | X2 | X3 | X4 | X5 | X6 | X7 | X8 | X9 | X10 | X11 | X12 | X13 | X14 | X15 | |
| X1 | 0.02 | 0.02 | 0.04 | 0.03 | 0.08 | 0.21 | 0.04 | 0.04 | 0.14 | 0.18 | 0.19 | 0.18 | 0.04 | 0.08 | 0.03 |
| X2 | 0.02 | 0.02 | 0.03 | 0.03 | 0.12 | 0.26 | 0.02 | 0.01 | 0.18 | 0.19 | 0.24 | 0.24 | 0.02 | 0.11 | 0.02 |
| X3 | 0.01 | 0.01 | 0.04 | 0.02 | 0.06 | 0.08 | 0.03 | 0.02 | 0.08 | 0.10 | 0.15 | 0.15 | 0.01 | 0.07 | 0.01 |
| X4 | 0.02 | 0.02 | 0.01 | 0.08 | 0.05 | 0.09 | 0.07 | 0.08 | 0.00 | 0.07 | 0.06 | 0.00 | 0.09 | 0.02 | 0.07 |
| X5 | 0.01 | 0.02 | 0.01 | 0.01 | 0.01 | 0.01 | 0.02 | 0.06 | 0.07 | 0.05 | 0.11 | 0.08 | 0.02 | 0.05 | 0.01 |
| X6 | 0.02 | 0.01 | 0.02 | 0.00 | 0.01 | 0.03 | 0.02 | 0.03 | 0.05 | 0.05 | 0.06 | 0.07 | 0.02 | 0.02 | 0.01 |
| X7 | 0.02 | 0.03 | 0.03 | 0.01 | 0.01 | 0.11 | 0.16 | 0.15 | 0.03 | 0.07 | 0.04 | 0.09 | 0.05 | 0.08 | 0.09 |
| X8 | 0.01 | 0.01 | 0.02 | 0.01 | 0.00 | 0.02 | 0.01 | 0.01 | 0.08 | 0.09 | 0.11 | 0.11 | 0.01 | 0.02 | 0.01 |
| X9 | 0.00 | 0.01 | 0.01 | 0.00 | 0.00 | 0.02 | 0.03 | 0.03 | 0.07 | 0.06 | 0.07 | 0.05 | 0.02 | 0.03 | 0.02 |
| X10 | 0.01 | 0.00 | 0.01 | 0.00 | 0.01 | 0.03 | 0.02 | 0.06 | 0.07 | 0.07 | 0.12 | 0.08 | 0.03 | 0.04 | 0.01 |
| X11 | 0.01 | 0.00 | 0.02 | 0.01 | 0.00 | 0.03 | 0.03 | 0.05 | 0.04 | 0.05 | 0.06 | 0.06 | 0.03 | 0.02 | 0.01 |
| X12 | 0.01 | 0.00 | 0.00 | 0.02 | 0.00 | 0.04 | 0.04 | 0.07 | 0.03 | 0.06 | 0.05 | 0.05 | 0.03 | 0.03 | 0.05 |
| X13 | 0.00 | 0.00 | 0.00 | 0.00 | 0.02 | 0.00 | 0.01 | 0.00 | 0.02 | 0.01 | 0.02 | 0.02 | 0.01 | 0.00 | 0.00 |
| X14 | 0.00 | 0.01 | 0.00 | 0.01 | 0.00 | 0.03 | 0.01 | 0.01 | 0.03 | 0.04 | 0.05 | 0.05 | 0.01 | 0.04 | 0.00 |
| X15 | 0.01 | 0.02 | 0.02 | 0.01 | 0.01 | 0.04 | 0.04 | 0.01 | 0.07 | 0.09 | 0.06 | 0.05 | 0.00 | 0.03 | 0.02 |
Direct influence matrix B
| X1 | X2 | X3 | X4 | X5 | X6 | X7 | X8 | X9 | X10 | X11 | X12 | X13 | X14 | X15 | |
| X1 | 0.00 | 2.67 | 0.07 | 0.17 | 1.18 | 0.10 | 2.10 | 1.89 | 3.40 | 3.43 | 0.14 | 3.45 | 0.96 | 0.92 | 1.15 |
| X2 | 2.15 | 0.00 | 2.30 | 1.35 | 1.58 | 1.50 | 1.37 | 1.73 | 2.63 | 2.13 | 1.40 | 0.63 | 1.78 | 2.89 | 0.34 |
| X3 | 0.75 | 1.80 | 0.00 | 2.21 | 0.51 | 0.12 | 0.17 | 1.53 | 2.66 | 3.40 | 1.57 | 1.70 | 0.19 | 1.92 | 0.24 |
| X4 | 2.48 | 3.11 | 3.12 | 0.00 | 1.82 | 0.08 | 3.44 | 3.31 | 2.08 | 1.52 | 0.61 | 0.80 | 1.54 | 1.18 | 3.42 |
| X5 | 2.20 | 2.11 | 3.09 | 2.72 | 0.00 | 3.19 | 0.14 | 2.70 | 2.51 | 2.63 | 0.73 | 0.00 | 2.04 | 0.24 | 1.23 |
| X6 | 2.85 | 1.26 | 1.04 | 0.05 | 2.05 | 0.00 | 3.29 | 3.24 | 3.20 | 3.16 | 3.27 | 2.39 | 2.30 | 0.74 | 0.01 |
| X7 | 2.12 | 0.33 | 0.42 | 2.11 | 2.96 | 0.90 | 0.00 | 0.19 | 0.22 | 1.47 | 2.09 | 2.24 | 0.31 | 3.17 | 0.16 |
| X8 | 2.47 | 1.33 | 1.02 | 2.25 | 1.87 | 2.23 | 2.98 | 0.00 | 0.36 | 2.45 | 1.07 | 0.24 | 1.18 | 2.59 | 1.76 |
| X9 | 2.65 | 0.78 | 0.60 | 3.27 | 0.11 | 1.59 | 1.06 | 1.68 | 0.00 | 2.37 | 2.70 | 2.75 | 2.64 | 0.18 | 1.14 |
| X10 | 3.12 | 1.39 | 2.11 | 0.57 | 0.73 | 1.46 | 1.57 | 2.55 | 0.20 | 0.00 | 2.99 | 0.33 | 3.06 | 0.28 | 0.44 |
| X11 | 2.28 | 0.81 | 3.44 | 3.27 | 0.67 | 0.94 | 1.18 | 0.01 | 1.30 | 2.51 | 0.00 | 0.80 | 1.29 | 0.81 | 0.47 |
| X12 | 0.84 | 1.49 | 1.87 | 3.20 | 2.84 | 0.78 | 3.14 | 0.21 | 2.84 | 0.38 | 2.14 | 0.00 | 0.63 | 1.94 | 0.42 |
| X13 | 1.16 | 1.66 | 0.76 | 0.18 | 3.23 | 0.27 | 1.45 | 0.02 | 2.21 | 3.31 | 0.03 | 2.20 | 0.00 | 1.51 | 1.11 |
| X14 | 3.15 | 2.16 | 0.02 | 3.09 | 3.35 | 1.94 | 0.42 | 1.14 | 1.45 | 2.03 | 2.40 | 3.00 | 1.60 | 0.00 | 0.14 |
| X15 | 1.93 | 2.56 | 0.25 | 1.55 | 1.99 | 2.26 | 1.30 | 2.44 | 3.41 | 0.45 | 0.28 | 3.41 | 3.40 | 0.84 | 0.00 |
Influencing factors of international promotion of Fujian cultural communication strategy
| Primary indicator | Secondary indicator | Tertiary indicator |
| Government management | Degree of importance | Policy support (X1) |
| Financial input (X2) | ||
| Implementation force (X3) | ||
| Resource allocation (X4) | ||
| Business development (X5) | ||
| Cross-cultural communication | Cultural communication (X6) | |
| Functional department | Development strategy | Promotion strategy (X7) |
| Communication media (X8) | ||
| Organization & management | Qualification management (X9) | |
| Job supervision (X10) | ||
| Other factors | Relevant personnel | Talent cultivation (X11) |
| Intangible heritage inheritors (X12) | ||
| Technical personnel (X13) | ||
| Translators & interpreters (X14) | ||
| International environment | International environment (X15) |
Accessibility matrix R
| X1 | X2 | X3 | X4 | X5 | X6 | X7 | X8 | X9 | X10 | X11 | X12 | X13 | X14 | X15 | |
| X1 | 1 | 0 | 1 | 1 | 1 | 1 | 1 | 1 | 1 | 1 | 1 | 1 | 1 | 1 | 1 |
| X2 | 0 | 1 | 1 | 1 | 1 | 1 | 1 | 1 | 1 | 1 | 1 | 1 | 1 | 1 | 0 |
| X3 | 0 | 1 | 1 | 0 | 0 | 0 | 1 | 0 | 1 | 1 | 1 | 1 | 1 | 1 | 0 |
| X4 | 0 | 0 | 0 | 0 | 1 | 0 | 1 | 1 | 0 | 0 | 0 | 0 | 0 | 0 | 0 |
| X5 | 0 | 0 | 0 | 1 | 0 | 0 | 1 | 1 | 0 | 0 | 0 | 0 | 0 | 0 | 0 |
| X6 | 0 | 0 | 0 | 0 | 0 | 0 | 0 | 0 | 1 | 1 | 0 | 0 | 0 | 0 | 0 |
| X7 | 0 | 0 | 0 | 0 | 0 | 0 | 0 | 0 | 1 | 1 | 0 | 0 | 0 | 0 | 0 |
| X8 | 0 | 0 | 0 | 0 | 1 | 0 | 0 | 0 | 0 | 0 | 0 | 0 | 0 | 0 | 0 |
| X9 | 0 | 0 | 0 | 0 | 0 | 0 | 0 | 0 | 0 | 0 | 1 | 1 | 1 | 1 | 0 |
| X10 | 0 | 0 | 0 | 0 | 0 | 0 | 0 | 0 | 0 | 0 | 1 | 1 | 1 | 1 | 0 |
| X11 | 0 | 0 | 0 | 0 | 0 | 0 | 0 | 0 | 1 | 1 | 0 | 0 | 0 | 0 | 0 |
| X12 | 0 | 0 | 0 | 0 | 0 | 0 | 0 | 0 | 1 | 1 | 0 | 0 | 0 | 0 | 0 |
| X13 | 0 | 0 | 0 | 0 | 0 | 0 | 0 | 0 | 1 | 1 | 0 | 0 | 0 | 0 | 0 |
| X14 | 0 | 0 | 0 | 0 | 0 | 0 | 0 | 0 | 1 | 1 | 0 | 0 | 0 | 0 | 0 |
| X15 | 0 | 0 | 0 | 0 | 0 | 1 | 0 | 0 | 0 | 0 | 0 | 0 | 0 | 0 | 0 |
